aquaregio ag wasser sursee mittelland
  • Unser Wasser
  • Über uns
    • Über Aquaregio
    • Team
    • Organisation
    • Geschäftsberichte
    • Jobs
  • Infrastruktur
  • News
  • Kontakt
  • Partner

Organisation

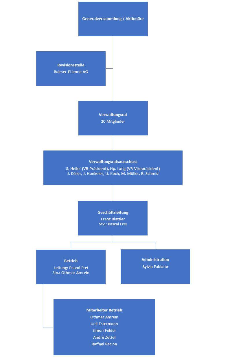
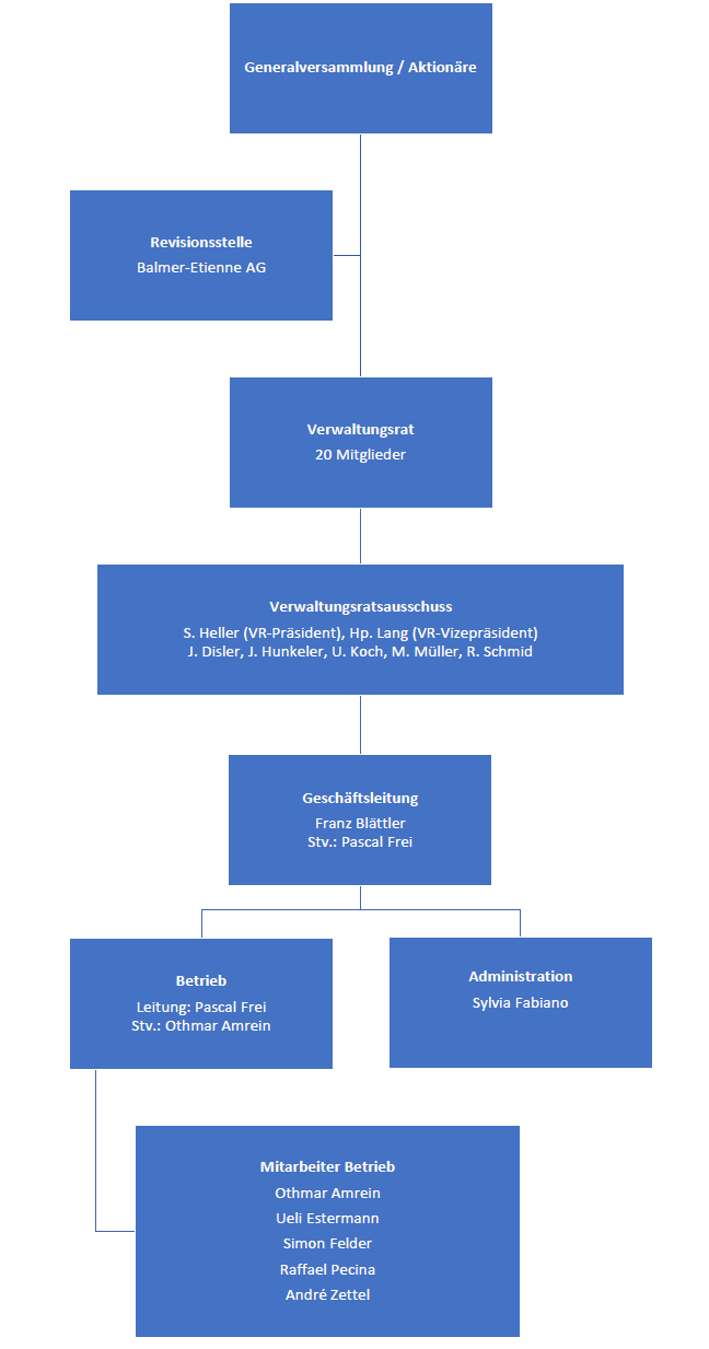
organigramm
Bild
Generalversammlung (Aktionariat)
Bild
Verwaltungsrat
Präsident
Sacha Heller, Oberkirch

Vize-Präsident
Hanspeter Lang, Gunzwil
Mitglieder
Stefan A. Dettwiler, Eich
Josef Disler, Hildisrieden
Markus Estermann, Hildisrieden
Viviane Frey, Sempach
Stefan Gautschi, Sursee
Bruno Häfliger, Sempach
Josef Hunkeler, Oberkirch
​Urs Koch, Sursee
Raphael Kottmann, Oberkirch

​Dario Kühni, Schenkon
Sascha Künzli, Sursee
Marcel Morf, Nottwil
Meinrad Müller, Nottwil
René Schmid, Sempach
Roland Stocker, Oberkirch
Linus Suter, Beromünster
Cornel Waltert, Sursee
Thomas Wolf, Neudorf
Verwaltungsratsausschuss
Präsident
Sacha Heller, Oberkirch

Vize-Präsident
Hanspeter Lang, Gunzwil

Rolf Bossart, Schenkon (Demission)
Josef Disler, Hildisrieden (Neu per 26. August 2025)
​Josef Hunkeler, Oberkirch
​Urs Koch, Sursee
Marcel Morf, Nottwil (Demission)
Meinrad Müller, Nottwil (Neu per 26. August 2025)
René Schmid, Sempach
(Aktuelles Foto mit den neuen Mitgliedern folgt)

Picture
Geschäftsstelle
Bild
Geschäftsleiter
Franz Blättler
franz.blaettler@aquaregio.ch
Bild
Administration
Sylvia Fabiano 
​sylvia.fabiano@aquaregio.ch
Betrieb
Bild
Betriebsleiter
Pascal Frei
pascal.frei@aquaregio.ch
Bild
Betriebsleiter Stv
Othmar Amrein
othmar.amrein@aquaregio.ch
Bild
Betriebstechniker
Ueli Estermann
ueli.estermann@aquaregio.ch
Bild
Mitarbeiter Betrieb
Raffael Pecina
raffael.pecina@aquaregio.ch
Bild
Mitarbeiter Betrieb
Simon Felder
simon.felder@aquaregio.ch
Bild
Mitarbeiter Betrieb
André Zettel
andre.zettel@aquaregio.ch
Bild
aquaregio ag
Wasser Sursee-Mittelland
Kavalleriestrasse 2
6210 Sursee

info@aquaregio.ch


​


​

​
Öffnungszeiten
Montag bis Freitag: 08:00 - 17:00 Uhr
Telefon +41 41 920 42 80

Pikettdienst
Telefon +41 41 248 81 17

Impressum        Datenschutz
  • Unser Wasser
  • Über uns
    • Über Aquaregio
    • Team
    • Organisation
    • Geschäftsberichte
    • Jobs
  • Infrastruktur
  • News
  • Kontakt
  • Partner